发布时间: 1/15/2026
最近大家有没有关注那款火出圈的国产Q版“搜打撤”游戏——《逃离鸭科夫》实验室全色卡获取攻略?官方最近发布了一则非常有意思的更新公告,除了常规的游戏内容扩充、职业平衡调整和那些令人头秃的Bug修复外,有两个更新点简直是把“整活”刻进了DNA里,让人看了直呼内行。

现实照进游戏:AI热潮导致“电子产品”通胀
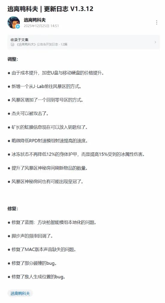
首先是第一点,官方宣布加密U盘与移动硬盘的游戏内价格上调。这一点相信平时关注数码硬件圈的朋友看到都会心一笑。为什么呢?这其实是一个非常硬核的现实映射。
众所周知,在我们的现实世界中,随着AI人工智能技术的爆炸式发展,各大科技巨头都在疯狂抢购硬件算力,导致内存和存储设备的需求激增,价格自然也是水涨船高,显卡和内存条在很多时候甚至成了“理财产品”或奢侈品。没想到《逃离鸭科夫》的制作组这么皮,直接把现实中的通胀逻辑搬进了游戏里,让游戏里的电子垃圾……哦不,电子元件也跟着涨了一波价,这种打破第四面墙的设定确实很有代入感。
官方“隐性道歉”?制作人Jeff终于亮血条了
接下来的第四点更新更是重量级:基地里的NPC“杰夫”现在可以被攻击了。
杰夫是谁?老玩家都知道,他不仅仅是游戏基地里的一个功能性角色,更是《逃离鸭科夫》制作人Jeff在游戏里的化身,说白了就是作者本人。

在之前的版本中,他是无敌的,但现在,各位玩家终于可以掏出武器,对着基地里的杰夫鸭一顿输出了。

结合前阵子闹得沸沸扬扬的Mod风波,这波操作的意味就很明显了。这很可能是作者对玩家不满情绪的一种“隐性道歉”或者是自嘲。仿佛在说:“我知道你们最近对我有意见,来吧,打我一顿消消气。”这种让玩家物理“冲塔”制作人的方式,不得不说,确实是个宣泄情绪的好口子。大家怎么看这次更新?欢迎投票讨论!